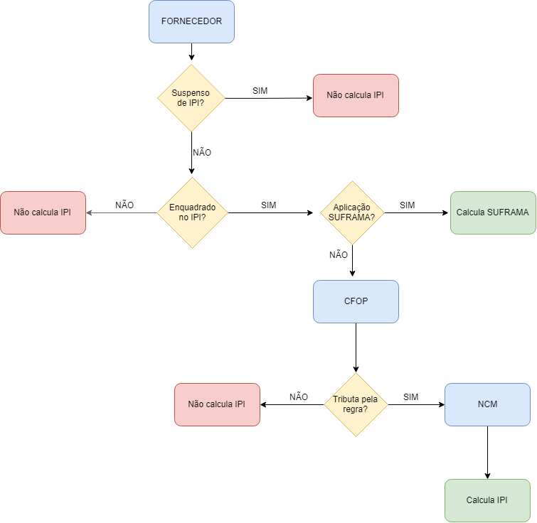
ERP MEGA - Entrada de Documentos - Fluxo de validação para cálculo de IPI
Está realizando a entrada daquela nota no módulo Materiais e está com dúvida sobre IPI? Quer saber qual o fluxo de validação para realizar ou não o cálculo do IPI? E onde se configura o CST e Código de Enquadramento de IPI?
Confira neste vídeo todo este fluxo e todos os detalhes das configurações!!
Mais detalhes? Temos este artigo aqui com tudo explicadinho: IPI - Como configurar o sistema para cálculo de IPI
O organograma deste fluxo, você encontra aqui também!
Gostou deste conteúdo? Acha interessante abordar mais algum assunto neste mesmo formato? Comente aqui sua sugestão! Estamos ansiosos pra saber!
Ahhhh não esqueça de curtir este artivídeo!! É muito importante seu joinha pra gente!
Obrigada =)